Два игрока, Петя и Валя, играют в следующую игру. Перед игроками лежит куча камней. Игроки ходят по очереди, первый ход делает Петя. За один ход игрок может добавить в кучу один камень, добавить в кучу четыре камня, или увеличить количество камней в куче в 2 раза. Например, имея кучу из 15 камней, за один ход можно получить кучу из 16, 19 или 30 камней. У каждого игрока, чтобы делать ходы, есть неограниченное количество камней. Игра завершается в тот момент, когда количество камней в куче становится не менее 52. Победителем считается игрок, сделавший последний ход, то есть первым получивший кучу, в которой будет 52 или больше камней. В начальный момент в куче было S камней, 1 ≤ S ≤ 51.
1. При каких S: 1а) Петя выигрывает первым ходом; 1б) Валя выигрывает первым ходом?
2. Назовите два значения S, при которых Петя может выиграть своим вторым ходом.
3. Назовите одно значение S, при котором Валя выигрывает своим первым или вторым ходом.
Задание 1.
а) Петя может выиграть своим первым ходом при 26 ≤ S ≤ 51. Для этого сумму нужно удвоить количество камней в куче. При других значениях S Петя не сможет выиграть первым ходом.
б) Валя может выиграть своим первым ходом при любом ходе Пети при S = 25.
Задание 2.
Петя может выиграть своим вторым ходом при любом ходе Вали при S = 24 и S = 21.
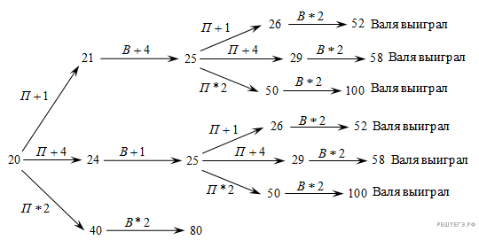
Задание 3.
Валя может выиграть своим первым или вторым ходом при S = 20.
В дереве показаны все ходы Пети и выигрышные ходы Вали. Также подойдёт и значение S = 23.

