Два игрока, Петя и Ваня, играют в следующую игру. Перед игроками лежит куча камней. Игроки ходят по очереди, первый ход делает Петя. За один ход игрок может добавить в кучу один или три камня или увеличить количество камней в куче в два раза. Например, имея кучу из 15 камней, за один ход можно получить кучу из 16, 18 или 30 камней. У каждого игрока, чтобы делать ходы, есть неограниченное количество камней.
Игра завершается в тот момент, когда количество камней в куче становится не менее 28.
Победителем считается игрок, сделавший последний ход, т. е. первым получивший кучу, в которой будет 28 или больше камней. В начальный момент в куче было S камней; 1 ≤ S ≤ 27.
Будем говорить, что игрок имеет выигрышную стратегию, если он может выиграть при любых ходах противника. Описать стратегию игрока — значит, описать, какой ход он должен сделать в любой ситуации, которая ему может встретиться при различной игре противника.
Выполните следующие задания. Во всех случаях обосновывайте свой ответ.
Задание 1
а) Укажите все такие значения числа S, при которых Петя может выиграть в один ход. Обоснуйте, что найдены все нужные значения S, и укажите выигрывающие ходы.
б) Укажите такое значение S, при котором Петя не может выиграть за один ход, но при любом ходе Пети Ваня может выиграть своим первым ходом. Опишите выигрышную стратегию Вани.
Задание 2
Укажите два таких значения S, при которых у Пети есть выигрышная стратегия, причём одновременно выполняются два условия:
− Петя не может выиграть за один ход
− Петя может выиграть своим вторым ходом независимо от того, как будет ходить Ваня.
Для каждого указанного значения S опишите выигрышную стратегию Пети.
Задание 3
Укажите значение S, при котором одновременно выполняются два условия:
− у Вани есть выигрышная стратегия, позволяющая ему выиграть первым или вторым ходом при любой игре Пети;
− у Вани нет стратегии, которая позволит ему гарантированно выиграть первым ходом.
Для указанного значения S опишите выигрышную стратегию Вани.
Постройте дерево всех партий, возможных при этой выигрышной стратегии Вани (в виде рисунка или таблицы). На рисунке на рёбрах дерева указывайте, кто делает ход; в узлах — количество камней в позиции.
Задание 1
а) Петя может выиграть, удвоив количество камней в куче, если S = 14, … 27. При меньших значениях S за один ход нельзя получить кучу, в которой не менее 28 камней.
б) Ваня может выиграть первым ходом (как бы ни играл Петя), если исходно в куче будет S = 13 камней. Тогда после первого хода Пети в куче будет 14, 16 камней или 26 камней. Во всех случаях Ваня удваивает количество камней и выигрывает в один ход.
Задание 2
Возможные значения S : 10, 12. В этих случаях Петя, очевидно, не может выиграть первым ходом. Однако он может получить кучу из 13 камней. Эта позиция разобрана в п. 1б. В ней игрок, который будет ходить (теперь это Ваня), выиграть не может, а его противник (т. е. Петя) следующим ходом выиграет.
Задание 3
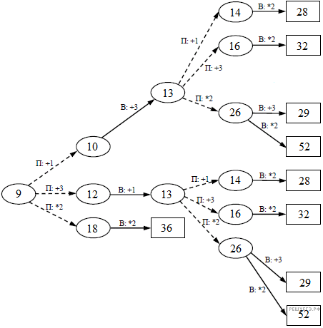
Возможные значения S : 9, 11.
Например, для S = 9 после первого хода Пети в куче будет 10, 12 или 18 камней. Если в куче станет 18 камней, Ваня удвоит количество камней и выиграет первым ходом. Ситуация, когда в куче 10 или 12 камней, разобрана в п. 2. В этой ситуации игрок, который будет ходить (теперь это Ваня), выигрывает своим вторым ходом. В таблице изображено дерево возможных партий при описанной стратегии Вани для первого возможного значения. Для второго возможного значения дерево строится аналогично. Заключительные позиции (в них выигрывает Ваня) подчёркнуты. На рисунке это же дерево изображено в графическом виде (оба способа изображения дерева допустимы).
| Положения после очередных ходов | ||||
|---|---|---|---|---|
| и. п. | 1-й ход Пети (разобраны все ходы) | 1-й ход Вани (только ход по стратегии) | 2-й ход Пети (разобраны все ходы) | 2-й ход Вани (только ход по стратегии) |
| 9 | 9 + 1 = 10 | 10 + 3 = 13 | 13 + 1 = 14 | 14*2 = 28 |
| 13 + 3 = 16 | 16*2 = 32 | |||
| 13*2 = 26 | 26 + 3 = 29 | |||
| 26*2 = 52 | ||||
| 9 + 3 = 12 | 12 + 1 = 13 | 13 + 1 = 14 | 14*2 = 28 | |
| 13+ 3 = 16 | 16*2 = 32 | |||
| 13*2 = 26 | 26 * 2 = 52 | |||
| 9 * 2 = 18 | 18*2 = 36 |
Дерево всех партий, возможных при Ваниной стратегии.
Прямоугольником обозначены позиции, в которых партия заканчивается

