Два игрока, Петя и Ваня, играют в следующую игру. Перед игроками лежат две кучи камней. Игроки ходят по очереди, первый ход делает Петя. За один ход игрок может добавить в одну из куч (по своему выбору) один камень или увеличить количество камней в куче в три раза. Например, пусть в одной куче 10 камней, а в другой 7 камней; такую позицию в игре будем обозначать (10, 7). Тогда за один ход можно получить любую из четырёх позиций: (11, 7), (30, 7), (10, 8), (10, 21). Для того чтобы делать ходы, у каждого игрока есть неограниченное количество камней.
Игра завершается в тот момент, когда суммарное количество камней в кучах становится не менее 68. Победителем считается игрок, сделавший последний ход, т. е. первым получивший такую позицию, при которой в кучах будет 68 или больше камней.
В начальный момент в первой куче было шесть камней, во второй куче — S камней; 1 ≤ S ≤ 61.
Будем говорить, что игрок имеет выигрышную стратегию, если он может выиграть при любых ходах противника. Описать стратегию игрока – значит, описать, какой ход он должен сделать в любой ситуации, которая ему может встретиться при различной игре противника. В описание выигрышной стратегии не следует включать ходы играющего по этой стратегии игрока, не являющиеся для него безусловно выигрышными, т. е. не являющиеся выигрышными независимо от игры противника.
Выполните следующие задания.
Задание 1.
а) Укажите все такие значения числа S, при которых Петя может выиграть за один ход.
б) Известно, что Ваня выиграл своим первым ходом после неудачного первого хода Пети. Укажите минимальное значение S, когда такая ситуация возможна.
Задание 2. Укажите такое значение S, при котором у Пети есть выигрышная стратегия, причём одновременно выполняются два условия:
— Петя не может выиграть за один ход;
— Петя может выиграть своим вторым ходом независимо от того, как будет ходить Ваня.
Для указанного значения S опишите выигрышную стратегию Пети.
Задание 3. Укажите значение S, при котором одновременно выполняются два условия:
— у Вани есть выигрышная стратегия, позволяющая ему выиграть первым или вторым ходом при любой игре Пети;
— у Вани нет стратегии, которая позволит ему гарантированно выиграть первым ходом.
Для указанного значения S опишите выигрышную стратегию Вани.
Постройте дерево всех партий, возможных при этой выигрышной стратегии Вани (в виде рисунка или таблицы).
В узлах дерева указывайте позиции, на рёбрах рекомендуется указывать ходы. Дерево не должно содержать партии, невозможные при реализации выигрывающим игроком своей выигрышной стратегии. Например, полное дерево игры не является верным ответом на это задание.
Задание 1.
а) Петя может выиграть при 21 ≤ S ≤ 61.
б) S = 7.
Задание 2.
Возможное значение S: 20. В этом случае Петя, очевидно, не может выиграть первым ходом. Однако он может получить позицию (7, 20). После хода Вани может возникнуть одна из четырёх позиций: (8, 20), (21, 20), (7, 21), (7, 60). В каждой из этих позиций Петя может выиграть одним ходом, утроив количество камней во второй куче.
Замечание для проверяющего. Ещё одно возможное значение S для этого задания – число 13. В этом случае Петя первым ходом должен утроить количество камней в меньшей куче и получить позицию (6 * 3, 13) = (18, 13).
При такой позиции Ваня не может выиграть первым ходом, а после любого хода Вани Петя может выиграть, утроив количество камней в большей куче.
Достаточно указать одно значение S и описать для него выигрышную стратегию.
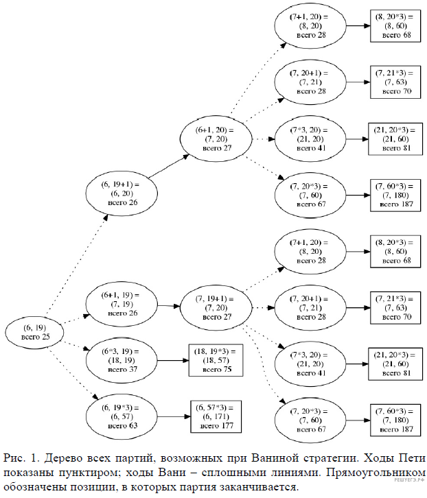
Задание 3
Возможное значение S: 19. После первого хода Пети возможны позиции: (7, 19), (18, 19), (6, 20), (6, 57). В позициях (18, 19) и (6, 57) Ваня может выиграть первым ходом, утроив количество камней во второй куче. Из позиций (7, 19) и (6, 20) Ваня может получить позицию (7, 20). Эта позиция разобрана в п. 2. Игрок, который её получил (теперь это Ваня), выигрывает своим вторым ходом.
В таблице изображено дерево возможных партий (и только их) при описанной стратегии Вани. Заключительные позиции (в них выигрывает Ваня) выделены жирным шрифтом. На рисунке это же дерево изображено в графическом виде (оба способа изображения дерева допустимы).
| Исходное положение | 1-й ход Пети (разобраны все ходы, указана полученная позиция) | 1-й ход Вани (только ход по стратегии, указана полученная позиция) | 2-й ход Пети (разобраны все ходы, указана полученная позиция) | 2-й ход Вани (только ход по стратегии, указана полученная позиция) |
|---|---|---|---|---|
| (6, 19) Всего: 25 | (6, 19+1) = (6, 20) Всего: 26 | (6+1, 20) = (7, 20) Всего: 27 | (7+1, 20)=(8, 20) Всего: 28 | (8, 20*3)=(8, 60) Всего: 68 |
| (7, 20+1)=(7, 21) Всего: 28 | (7, 21*3)=(7, 63) Всего: 70 | |||
| (7*3, 20) = (21, 20) Всего: 41 | (21, 20*3)=(21, 60) Всего: 81 | |||
| (7, 20*3)=(7, 60) Всего: 67 | (7, 60*3)=(7, 180) Всего: 187 | |||
| (6+1, 19)=(7, 19) Всего: 26 | (7, 19+1)=(7, 20) Всего: 27 | (7+1, 20)=(8, 20) Всего: 28 | (8, 20*3)=(8, 60) Всего: 68 | |
| (7, 20+1)=(7, 21) Всего: 28 | (7, 21*3)=(7, 63) Всего: 70 | |||
| (7*3, 20) = (21, 20) Всего: 41 | (21, 20*3)=(21, 60) Всего: 81 | |||
| (7, 20*3)=(7, 60) Всего: 67 | (7, 60*3)=(7, 180) Всего: 187 | |||
| (6*3, 19) = (18, 19) Всего: 37 | (18, 19*3) = (18, 57) Всего: 75 | |||
| (6, 19*3)=(6, 57) Всего: 63 | (6, 57*3) = (6, 171) Всего: 177 | |||
Примечание для эксперта. Дерево всех партий может быть также изображено в виде ориентированного графа — так, как показано на рисунке, или другим способом. Важно, чтобы множество полных путей в графе находилось во взаимно однозначном соответствии со множеством партий, возможных при описанной в решении стратегии.
Замечание для проверяющего. Не является ошибкой указание только одного заключительного хода выигрывающего игрока в ситуации, когда у него есть более одного выигрышного хода.

